Dräger
A empresa alemã Dräger é uma das maiores fabricantes de equipamentos de mergulhos do mundo. Ela foi fundada em 1889 por Johann Heinrich Drager
Desde o século 19, eles desenvolveram tecnologia e fabricaram capacetes de mergulho (escafandros). Além disso, desenvolveram uma série de produtos, entre eles: rebreathers para os u-boat e os rebreathers de oxigênio, que inclusive foram fabricados para o mergulho recreacional conhecido com DELPHIN I. (1)



Por 30 anos, de 1952 à 1980, a Dräger produziu uma série de reguladores, iniciando com o monohose DELPHIN II até o regulador de duas mangueiras DUOMAT – um regulador de dois estágios – na versão de 300 bar.(1)
Hans Hass utilizou rebreathers de oxigênio da Dräger para seus mergulhos. (2)
Em 1953, introduziu o rebreather de uso militar denominado “Leutnant Lund II”, que por muito tempo foi considerado topo de linha. Juntamente com a empresa BARAKUDA, também alemã, que o distribuiu, foi produzido o rebreather de uso recreacional DELPHIN I. (2)
O PA-51, era um regulador monohose que era utilizado, principalmente, em área seca. Ou seja, por bombeiros e em locais que se fazia uso de ar comprimido em ambientes não respiráveis. Mas o PA-51 também foi utilizado por mergulhadores. Tem as características do monohose Delphin II, mas é de cor azul.

Em 1954, veio o primeiro equipamento para uso com cilindros de ar comprimido de mergulho, o DELPHIN II – de cor verde, que era um regulador de estágio único e monohose, ou seja, funcionava com uma única mangueira. Era vendido com cilindro simples ou com uma dupla de cilindros (DELPHIN III). É um regulador de um estágio upstream. (2)




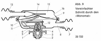
O DELPHIN II foi vendido durante os anos 50 e, posteriormente, foi substituído pelo regulador de mangueira dupla denominado PA-60, que foi o predecessor do MONOMAT. (2)




O PA-60 foi o primeiro regulador double hose feito pela Dräger. A primeira versão foi feita em 1955 e apareceu pela primeira vez no catálogo da Barakuda de 1956. Era de metal cromado e de dois estágios upstreams. Acredita-se que sua produção ocorreu até 1957. Possui mouthpiece/bocal de metal do tipo “T” (2)

A segunda versão do PA-60 foi feita do período de 1958 – 1959. Era pintado de azul e, também era de dois estágios upstreams. Possui mouthpiece/bocal de metal do tipo “T”. (2)
O PA-61 surgiu em 1960 e foi fabricado até 1971. Possuia um único estágio upstream. Era de metal cromado e apareceu no catálogo da Barakuda em 1960. Os modelos mais antigos tinham mouthpiece / bocal de metal que foram substituidos, posteriormente, por bocais de borracha. (2)






























